王牌tcl:微厂2.0项目4月经营月报:王牌嘟嘟-九游官网入口

九游官网入口 培训动态 专业动态 王牌tcl:微厂2.0项目4月经营月报
王牌tcl:微厂2.0项目4月经营月报
暮春之末,初夏之初
滟滟随波千万里,人间最美四月天
正是欣欣向荣,扬帆起航之时

2023年4月14日,惠州tv工厂于h栋2楼
2号会议室召开微厂2.0项目4月经营月会

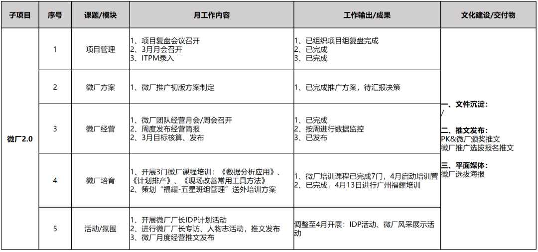
01微厂经营情况


3月情况

经营指标:3月4个微厂综合得分均达成预定目标,全部获得微厂奖金,综合效率超出目标6%;质量抽检不良率均达标;

收益情况:微厂综合成本较目标提升5%;

提升情况:3月微厂经营较2月改善较明显,综合经营得分提升78%

02项目重点工作




重点工作达成

1.本月项目组已完成微厂推广初版方案的制定。

2.持续进行精益实践及微厂经营优秀经验的推广,各微厂团队持续召开月度/周度经营会议,周度进行经营数据监控;

3.在人才培育方面,本月度开展3门微厂课程培训,同步福耀五星班组管理的送外学习。

03微厂推广方案




推广策略

遵循 “ 逐步探索,持续推广,逐渐形成全面自主管理模式 ” 的推广策略:

一、4月完成第一阶段的试点验证;

二、5月--6月进行第二阶段的深度推广,于6月底新增4条线,8个微厂;

三、8月将进行第三阶段推广,全面铺开微厂经营管理,预计新增3条线,6个微厂。



选拔方案

选拔采用述职 考试的形式进行选拔,按照分数排名选择进入试用期,根据排名优先选择线体;本次未入选人员作为后备微厂厂长,自动纳入微厂培训营。

04idp个人发展计划




idp推行

对于此次的微厂厂长,惠州tv工厂厂办导入 “ idp个人发展计划 ” 模式,根据微厂厂长的兴趣、发展目标、优势专长、待提升能力,所制定的在一定时期内完成的工作绩效和工作能力提升系统计划;

本次idp导师由惠州tv工厂生产部经理赵林炳、ie部高级工程师靳晴担任,接下来的一年中,导师将指导四位微厂厂长进行进一步的学习提升。

05微厂4月计划


4月计划

4月将进行微厂第二阶段推广及微厂培育、微厂活动开展,将重心放在微厂的进一步扩大及未来微厂人员团队的建设中。

网站地图