美团王慧文:把下属从愚昧之巅推向绝望之谷:张立志-九游官网入口

九游官网入口 培训动态 专业动态 美团王慧文:把下属从愚昧之巅推向绝望之谷
美团王慧文:把下属从愚昧之巅推向绝望之谷
问题是最好的学习机会。

我们当然都不希望出现问题,希望生活云淡风轻、平平安安、万事如意、一帆风顺。但好像这样的生活并不存在。

当出现问题时,我们除了处理问题外,最为关键的是能否在这个问题里学到什么,要改变什么,从《反脆弱》的一书的观点来看,遇到的问题会提升我们的反脆弱能力。

什么是问题?严格定义是现状与目标之间的差距。或者说事物并没有按照预期的方向发展。

为什么会出现这个问题?不管如何深究原因,最后都是拥有的能力无法应对出现的问题,你的能力不够了。

那什么是学习?无非就是要跳出舒适区。如果持续在你擅长领域发展,那就一直会待在舒适区,持续舒适带来的后果就是没有发展。
(图片来自于网络)
所以面对问题的态度就决定了这件事对你来说是挑战还是机遇。如果纠结困扰于问题带来的损失和困扰,而没有寻找到这背后需要自己提升的能力,那就浪费了学习的机会。在邓宁-克鲁格认知曲线中,最为关键的是哪一步?

美团王兴曾经的左膀右臂王慧文说过“对员工最大的善就是将其推向绝望之谷”。很多人问我,如何“知道自己不知道”?

(邓宁-克鲁格认知曲线)
其实遇到问题不就是让我们知道自己不知道的最好方式吗?在学校里老师用考试方式让学生发现自己的知识短板,在社会中,没有人用试卷来考我们,考我们的就是实实在在的生活(和工作),我们都希望每次考满分,但除非试卷一直都很简单,否则总是有失分的时候。

所以出现问题,也就是帮我们发现了能力短板。

这是在个体角度来讲,当我们处于一个团队或组织中时,如何看待问题,恰恰就决定了一个组织是否是学习型组织。因为在一个团队里,成员间受组织动力学影响,会受到彼此情绪、态度、性格、观点等影响,在这个时候更难客观积极地看待组织中出现的问题。自我保护、彼此猜忌、害怕担责、指责推诿,成为出现问题时的常见场景,每个人都很容易被卷入这种场域而不自知,如果团队管理者或者会议主持人不能保持积极正向的状态并有效引导,整个团队就很难进步。下面我们从四组概念来拆解:

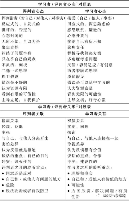
评判者心态和学习者心态

这个概念来自于《改变提问,改变人生》一书。显然前面描述的出现问题时团队的表现就是一种评判者心态,在这种心态下,会出现一种思维模式“反正不是我的问题,问题都是别人的”,他认为需要改变的是别人,不是自己。如果承认自己有问题就需要担责,久而久之,会出现互相不服,协作困难,固步自封等问题。

而学习者心态会持一种开放态度,面向的是未来更好的发展,而不仅仅是当前对于问题的纠责。


从这段分析我们可以认为组织的制度文化往往也决定了团队心态。比如对于创新没有容错机制,出现问题就要严格承担责任,这可能就会滋养出评判者心态而非学习者心态。

有一家公司最近空降了2个副总,在开会时,经常出现新老高管吵架模式,甚至会有人身攻击,老人怼新人说“我们辛苦植树,你们来摘桃子?!”ceo没有采取强力措施扭转这一局面。只是要求大家不要吵架,而现在的开会模式是,参会者自说自话,其他人不理不睬也不反馈意见。这是一种典型的评判者模式,需要ceo采取有力措施调整。

固定型思维和成长型思维

与评判者心态和学习者心态相对应的另外一组概念,是固定型思维和成长型思维,这个概念来自于《终身成长》一书。在微软ceo纳德拉撰写的《刷新》一书中极力推荐了这本书和成长型思维,纳德拉上任后刷新了3件事,分别是微软使命、成长型思维和同理心。很多领导上任后会干一些调整组织架构、人事任命等硬事,但纳德拉上任后做的都是软的事情。


固定型思维对于出现的问题,往往归咎于那些不容易改变的因素,比如聪明才智、外部环境等,往往认为事物已经没有了改进的空间。与他人的合作或竞争往往是一种零和博弈的心态。

成长型思维会在问题中发展成长的空间,寻求可以学习到的东西,认为只要努力,一切都会改变。这是最根本的区别,他们认为成长才是人生的根本,寻求的是未来越来越好,当问题发生时,不会为事物的结果而伤神,所以持有成长型思维的人会更加理性。

这其实会引出下一组概念,有限游戏与无限游戏。

有限游戏与无限游戏

有限游戏的目的在于赢,而无限游戏却想让游戏永远玩下去。有限的游戏有明确的开始和结束,而无限的游戏没有开始,没有结束,甚至没有赢家,它的目的在于将更多的人带入游戏中去,从而延续游戏。

《有限与无限的游戏》这本书给王兴带来非常大的启发,也是他极力推荐的书。有媒体采访王兴,问他美团的业务边界在哪里。王兴就回答了那句被广泛引用的名言,“太多人关注边界,而不关注核心。” 王兴认为,企业有三类,一类是一闪即逝的流星,一类是不会发光的行星,一类是可以发光且足够大的恒星——这也是美团的目标。

扯远了,回到看待问题本身。如果从有限游戏来看,问题确实就是在边界内带来了损失。从无限游戏来看,问题帮助我们拓展了游戏的边界。把游戏看成无限的,游戏也可以持续延续下去,所以这次问题是为接下来的游戏提供动力和乐趣。所以面临问题时,持有这种思维的人会更加积极乐观。

最近范志毅在《吐槽大会》中吐槽了中国男篮,各界对这件事的反应就暴露了其面临问题时的思维和态度。

单环学习与双环学习

最后一组概念,单环学习与双环学习。其实上面三组概念中,评判者心态、固定型思维和无限游戏代表的就是单环学习模式。所谓单环学习,只是通过一般的学习,寻求行为和结果之间的匹配,以保证组织的正常运转。从本质上讲,单环学习可以保证学习行为的进行但不能保证取得优异的效果。

“双环学习”的概念由当代管理理论大师克里斯·阿吉里斯提出的,双环学习的书面定义是这样的:以对问题本质的反思开始,以开放的质疑与讨论作为过程,最后通过克服“习惯性防卫”造成的认知障碍,从战略层面对现有问题进行反思,从而取得根本性改善。

其实,双环学习的核心就在于找到问题的根源,尽可能把遇到的问题放到一个更广阔和更长远的背景下去思考,然后尝试用“实验室”精神对自己提出的问题做出解答。


双环学习强调的是反思,比如读一本书,听一个课,听到一个理论,要问:作者得到这个结论的依据是什么?这个观点处于什么认知层面?他说的这个方法的适用范围是什么?与我日常工作与什么关联?

当遇到问题时,会深入思考:造成这一问题的深层次原因是什么?其问题边界是否已经超出了我的认知层面?我以前的哪些假设可能不适用了?我应该拓展哪些层面的认知?整个团队可能要提升哪方面的能力?

对比以上四组概念,你想想看,你所在的团队属于什么模式?如何才能培养团队的成长型思维?

作者丨张立志
来源丨组织学习力(id:learning-evolution)

网站地图